

На российских просторах в эксплуатации находятся, в основном, три модели фурнитуры производства германской фирмы Siegenia-Aubi: Favorit, Titan и А300. Принципиальных отличий в регулировке всех трех видов изделий нет; в тех случаях, когда возникают какие-либо нюансы, об этом будет сообщено дополнительно.
Эксперты компании-производителя рекомендуют пользователям фурнитуры самостоятельно осуществлять только смазку; механическая регулировка у человека, не обладающего соответствующими профессиональными навыками, вызовет затруднение; в таких случаях лучше прибегнуть к помощи специалистов сервисной службы.
Тем не менее у вас может возникнуть необходимость в простейшей регулировке окна, снабженного фурнитурой Siegenia-Aubi. Мы расскажем, как устранить основные неполадки, оперируя минимальным количеством инструментов и без снятия створки окна с петель.
к содержанию ↑
Основные виды регулировки
Инструмент – 4-миллиметровый шестигранник; но при некоторых видах регулировки у вас может возникнуть необходимость в отвёртке и специальном гаечном ключе, обычно комплектуемом вместе с прочими деталями фурнитуры.
Возможности регулировки фурнитуры SIEGENIA-AUBI A300:
- При недостаточном зацеплении ролика с ответной деталью: выщелкнуть ролик отверткой с его тыльной стороны. При слишком слабом или слишком сильном прижиме створки к раме: ключом-шестигранником 4 мм (SW4) отрегулировать ролик, имеющих эксцентриковую форму. Диапазон регулировки ролика ± 0,75 мм.
- При слишком слабом или слишком сильном прижиме створки к раме: отрегулировать эксцентриковый ролик ключом-шестигранником SW4.
- При навешивании или снятии створки: регулировка ножниц производится ключом-шестигранником SW4.
- При навешивании или снятии створки: регулировка угловой опоры производится регулировочным ключом ES001 от SIEGENIA-AUBI и ключом-шестигранником SW4.
- При горизонтальной регулировке створки на угловой опоре: регулировка угловой опоры производится ключом-шестигранником SW4.
к содержанию ↑
Устранение провисания створки


Регулировка створки с фурнитурой Siegenia-Aubi по вертикали при помощи винта в нижней петле
Для устранения этой неприятности надо снять с нижней петли декоративную накладку, найти с ее торца вертикальный винт, вставить в его углубление шестигранник и, вращая его, приподнять створку. Данный метод регулировки позволяет переместить створку в пределах +_ 2 мм. Такая корректировка обычно достаточна для решения проблемы.


Что такое оконная фурнитура вообще? Детальный обзор видов и типов оконной фурнитуры смотрите на нашем сайте.
Какая фурнитура лучшим образом подойдёт конкретно для ваших пластиковых окон? Узнайте из рекомендаций по адресу: https://oknanagoda.com/okna/furnitura/furnitura-dlya-plastikovogo-okn.html
к содержанию ↑
Вертикальное и горизонтальное подтягивание створки относительно рамы


Регулировка по горизонтали нижней части окна с фурнитурой Siegenia-Aubi
Еще одна проблема – это задевание дальним от петель торцом створки при закрывании рамы (или тугое открывание). Эта неприятность может произойти из-за температурной усадки рамы. Способ ее устранения – это подтягивание створки к петлям при помощи горизонтальных винтов верхней и нижней петель.
На нижней петле этот винт расположен сбоку. Он находится в плоскости, параллельной плоскости окна, и его видно и при открытой, и при закрытой створке. Вращая его шестигранником, вы можете подтянуть створку к нижней петле.


Регулировка по горизонтали верхней части окна с фурнитурой Siegenia-Aubi
Чтобы найти регулировочный винт в верхней части окна, надо распахнуть створку и посмотреть на ее торец. Он находится в самом верху. Вращая его шестигранником, мы можем подтянуть (или отодвинуть) створку в направлении верхней петли.
Точно также, выбирая направление вращения этих двух винтов, можно устранить перекос рамы.


Не менее популярна на российских просторах немецкая фурнитура ROTO.
О фурнитуре Hautau можно прочитать по ссылке: https://oknanagoda.com/okna/furnitura/hautau-furnitura-dlya-okon.html
к содержанию ↑
Регулировка прижима створки к раме


Цапфа-эксцентрик фурнитуры Siegenia-Aubi, при помощи которой регулируют прижим рамы к створке
Как и все марки фурнитуры, Siegenia-Aubi наделена функцией перевода окна из зимнего положения в летнее и обратно (усиления или облегчения прижима створки к раме). Перевод этот осуществляется при помощи эксцентриковых поворотных цапф, размещенных по периметру створки.
В отличие от большинства фурнитур, у моделей Siegenia-Aubi эти цапфы могут оснащаться как углублением под шестигранный ключ, так и пазом под отвертку. Всего по периметру фурнитурной обвязки может находиться до 10 таких цапф; при регулировке плотности прижима створки к раме надо стараться повернуть их на одинаковый угол относительно нейтрального положения. Ориентироваться можно по насечкам, сделанным на торцах цапф.


Регулировка по прижиму в верхних ножницах фурнитуры Siegenia-Aubi
Поворачивая короткую насечку в сторону уплотнителя, вы ослабляете прижим.
Поворачивая в сторону уплотнителя длинную насечку, вы усиливаете прижим.
Еще одна точка регулировки по прижиму находится на фурнитуре Siegenia-Aubi в верхних ножницах. Этот винт видно, если растворить окно и посмотреть снизу на ножницы. Вращая его, можно отрегулировать прижим в пределах +_ 1 мм.


Фальцевая петля фурнитуры Siegenia-Aubi с точкой регулировки прижима
Если на ваших окнах установлена нижняя фальцевая петля, то на ней есть еще одна точка регулировки прижима. Её также видно при отворенной створке. Проворачивая винт в фальцевой петле, вы также можете смещать створку в диапазоне +_ 1 мм.
Особенностью регулировки фурнитуры Siegenia-Aubi является необходимость использовать при вращении мощных противовзломных цапф специального 11-миллиметрового ключа.
Чаще всего он комплектуется вместе с деталями фурнитуры; впрочем, такой нетрудно подобрать в магазине.
к содержанию ↑
Особенности регулировки системы А300
Обслуживание таких элементов фурнитуры, как, например, угловая и ножничная опора, являются принципиально важными для сохранения ее функциональности и позволяют контролировать ее износ. В зависимости от потребности необходимо подтянуть шурупы для крепежа или поменять отдельные элементы фурнитуры.
Кроме этого, раз в год рекомендуем проводить следующие работы по техническому обслуживанию:
- Смазывать все подвижные части и места прижима и проверять их на функциональность. Необходимо применять исключительно нейтральные жиры и масла (не содержащие кислот)
- Применять только те чистящие средства и средства по уходу за окнами, которые не наносят вред антикоррозионному покрытию фурнитурных элементов
- Для установки фурнитуры, особенно угловых опор и ножниц, замены фурнитурных элементов, а также навешивания и снятия створки приглашать специалистов.


Противовзломная цапфа фурнитуры Siegenia-Aubi
На системе А300 противовзломный ролик находится у нижнего угла створки. Считается, что таким образом повышается противовзломная стойкость фурнитуры при откинутом положении створки.
Еще одна особенность А300 – это применение роликовых цапф, служащих для смягчения хода запирающего механизма. Чтобы с этими цапфами было проще работать, их можно «выщелкивать». Иначе говоря, вытягивать на 2 мм, зацепив пальцами или плоскогубцами.
Имеет свои особенности и устранение в системе А300 неправомерного срабатывания блокиратора окна от неправильного открывания. Такое срабатывание случается в том случае, если пользователь слишком быстро переводит ручку из положения «растворенное окно» в положение «откинутое окно» или наоборот. В этом случае блокиратор не успевает правильно сработать и фиксирует ручку в промежуточном положении, не давая запереть окно.


Разблокирование окна с фурнитурой А 300
Для устранения такой неприятности надо найти возле ручки тонкую подпружиненную пластину и прижать ее к уплотнителю, после чего мягко повернуть ручку в нужное вам положение.
Если это не получается, то надо проверить, находится ли створка строго в вертикальном положении. Если нет – то вручную выставить ее вертикально и вновь попытаться провернуть ручку в правильное положение. Если вновь не получается, значит, поломка носит серьезный характер. Надо вызывать мастера.
В остальных конструкциях фурнитуры Siegenia-Aubi устранение неправомерного блокирования ручки осуществляется также, как и у большинства фурнитурных систем: выравниванием вручную в вертикальную позицию клипсы блокирующего механизма.
к содержанию ↑
Смазка Фурнитуры и возможности регулировки
Все эксперты подтверждают важность смазки фурнитуры Siegenia-Aubi. Как бы ни была она надёжна, но о немецком качестве надо заботиться по-немецки пунктуально.


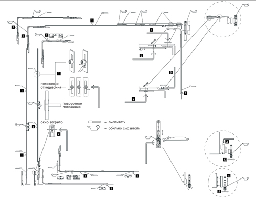
Места нанесения смазки фурнитуры Siegenia-Aubi
Для смазки используется либо автомобильное масло WD40, либо бытовое машинное масло (которым бабушки смазывают свои швейные машинки), либо силиконовая смазка.
Нельзя смазывать веществами, содержащими кислоты, смолы.
Для смазки лучше всего использовать масленку с трубчатым носиком.
В усиленной смазке нуждаются все регулировочные винты, запорные цапфы, другие трущиеся части. Остальные части фурнитурного периметра можно смазать, капнув на них 1-2 капли масла (смазки). На схеме изображением маслёнки обозначены места, нуждающиеся в усиленной смазке.
Самостоятельная замена деталей фурнитуры не допускается!
Единственным исключением является ручка. Порядок ее замены интуитивно понятен. Надо повернуть на 90 градусов декоративную планку, прикрывающую крепежные винты (шурупы), вывернуть винты, вынуть ручку. Заменить ее новой, завернуть винты, поставить на место декоративную планку. Аналогичным образом можно установить гребенку – многопозиционный регулятор проветривания.


Регулировка фурнитуры Siegenia-Aubi
Самостоятельный съём створки с петлей не допускается!
Хотя принципиально он ничем не отличается от съёма створки с петлей в других конструкциях.
Порядок действий такой:
1. Разблокируется и вынимается штифт верхней петли.
2. Створка отклоняется на себя и снимается со штифта нижней петли.
3. Установка створки на место происходит в обратном порядке.
к содержанию ↑
Видео по регулировке окон с фурнитурой SIEGENIA-AUBI